继教学院网站
设为首页  |  加入收藏
 网站首页  学院简介  培训项目  培训基地  培训师资  培训保障  成人学历教育  联系我们 
 
当前位置: 网站首页>>培训项目>>正文
培训项目
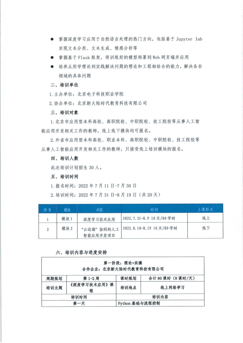
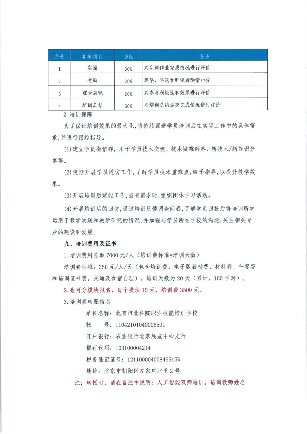
关于开展2022年北京市电子信息校企合作“双师型”教师培训培训的通知—人工智能技术应用
2022-07-20 10:11  


关闭窗口

地址:北京经济技术开发区凉水河一街九号  邮编:100176
BEAT365英国官网  版权所有

关注我们: