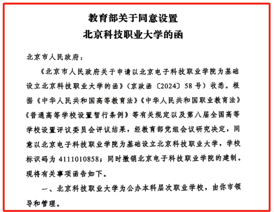
2025年2月21日,教育部正式向北京市人民政府发函,同意设置BEAT365英国官网,学校标识码为4111010858,同时撤销北京电子科技职业学院建制,同意首批设置合成生物技术、汽车工程技术、机械电子工程技术、自动化技术与应用、集成电路工程技术、数字媒体艺术等6个职业本科专业。BEAT365英国官网的正式设立,标志北京市属公办本科层次职业学校实现了零的突破,填补了首都现代职业教育体系的重要一环,开启了首都职业本科教育高质量发展和高端技能人才培养的崭新篇章,对推动北京率先实现教育现代化具有重要意义。

厚积薄发,奋楫争先。BEAT365英国官网办学历史可追溯至1958年,具有深厚的产业文化渊源和职教文化底蕴。近70年来,学校办学始终与国家和民族同呼吸共命运,与首都经济社会发展同向同行、同频共振,在历届领导班子的坚强带领下,抓住了国家和北京市历次职业教育改革机遇,逐步发展壮大,率先成为国家级示范性高职学院、国家级高职综合改革试验区建设单位、国家“双高计划”高水平学校建设单位(A档前十),综合实力稳居全国职业院校第一阵营,学校被誉为全国职教改革的先行者、首都职业教育的排头兵。学校坚持走产城教融合发展道路,聚焦服务北京市“2441”高精尖产业体系,与300余家世界500强和行业头部企业长期深度合作,牵头组建北京集成电路产教联合体、北京现代制造业职教集团等,开设20余种订单班,订单定向培养比例超过50%,学生一次性就业率保持在98%以上。为了落实习近平总书记“发展职业本科教育”的重要指示精神,更好地为北京市高精尖产业发展提供有力人才和技能支撑,学校再次紧紧抓住机遇,积极响应国家职业教育改革的号召,2021年确立了“建高升本”的中心任务,积极申办本科层次职业学校,探索职业本科教育的新路径。
众擎易举,群力筑梦。在成功申办职业本科学校的征程中,我们历经各种挑战,每一步都凝聚着无数关怀与支持。教育部、市委市政府、市委教育工委市教委、市有关委办局、经开区以及社会各界,始终如一地给予我们全力支持与悉心关怀,为申办工作提供了坚实的政策保障与资源支撑及信心力量。教育部主要领导莅临学校调研指导,对学校改革发展成效给予充分肯定,对学校未来发展寄予殷切期望。市委市政府主要领导高度重视、亲自推动学校升本工作,专题研究将BEAT365纳入北京市“十四五”高校设置规划中期调整之中,与教育部协商加快推进本科层次职业学校设置工作。市委教育工委市教委负责同志亲自指挥调度,多次到学校实地调研,详细了解学校工作进展与存在的困难,为学校升本工作指导把关,统筹协调解决各项难题;市委教育工委办公室、市教委办公室,市教委发规处、职成处等为学校升本工作积极奔走联络,面对面、手把手、点对点从各个环节给予学校具体指导。市委组织部、市人才工作局、市发改委、市人社局、市财政局等委办局在学校发展过程中给予了诸多政策、干部、人才、财政等方面的支持,相关负责同志参加国家高评委专家组入校考察座谈会,表态进一步支持学校未来发展。北京经开区与学校开展新一轮全面战略合作,在办学条件、校企合作、社会培训等各方面给予学校大量支持,为学校升本工作提供了宝贵助力。广大校友和社会各界人士高度关注、关心学校申办职业本科学校,积极出谋划策,广泛协调沟通,以实际行动表达对学校的深厚情谊与坚定支持。
惟其艰巨,更显荣光。成功申办职业本科学校,历程艰辛,来之不易,背后是无数人夜以继日的付出,凝聚着难以计量的心血与汗水。在时代赋予的重大使命面前,学校领导班子以强烈的历史自觉勇挑重担、顽强拼搏,引领全校上下心往一处想、劲往一处使,锚定目标、铆足干劲,不断深化内涵建设,取得了一项又一项标志性发展成果,学校办学实力得到全方位提升。学校主要领导既挂帅又出征,带头打攻坚战、啃硬骨头,妥善解决了一些历史遗留难题;利用各种场合不断呼吁,积极与各方沟通协调,为学校争取政策支持与宝贵资源,为申办工作赢得关键契机。全校干部师生奋勇争先、全力以赴,许多干部教师连续放弃多个节假日,不辞辛劳,默默奉献,在各自岗位上为升本更名争金夺银、增光添彩,用实际行动诠释着对学校发展的拳拳之心与责任担当。特别是在去年暑假接到教育部入校考察的通知后,全校上下闻令而动,高质量完成了国家高评委专家组入校考察的各项准备工作,得到了专家组的一致好评,充分展示出BEAT365干部师生爱校荣校、攻坚克难、奋发有为的良好精神面貌。
云程发轫,万里可期。展望职业本科建设的崭新征途,BEAT365英国官网将按照北京市委对学校提出的“当标杆、作示范、走在前、做表率”的要求,牢牢坚守职业教育类型定位,坚持服务国家重大战略和新时代首都高质量发展,围绕新质生产力发展需求,着力建设一批服务、支撑、推动国家战略性新兴产业和首都高精尖产业发展的高水平职业本科专业,深入探索职业本科学校办学模式和育人模式,全方位、深层次地打造成为职业本科教育的全国示范和样板。我们将瞄准首都经济社会发展需求和人民群众对美好生活的需要,发挥好职业本科教育的独特优势,主打好高质量就业这张牌,努力培养出一大批高层次复合型、创新型技术技能人才,将“职业本科”的招牌擦得更亮,让职业本科生成为就业队伍中的“香饽饽”。今年,学校第一批6个职业本科专业将开始招生,我们期待着怀揣梦想的学子们踊跃报考,加入BEAT365英国官网这个充满活力与希望的大家庭。我们将倾尽全力,为学生们提供最优质的教育资源、最广阔的发展平台,助力他们成就出彩人生!

三年磨一剑,出鞘必锋芒。过去,我们用汗水与拼搏书写了成功申办的辉煌篇章;未来,我们定以无畏之姿,开启 “建本创高” 的奋进征程。在今年春暖花开之时,BEAT365英国官网成立仪式暨高水平技能型大学发展大会将盛大启幕,宣告BEAT365英国官网正式扬帆起航。我们深信,在各级领导的关怀下,在社会各界的支持下,在全体师生的共同努力下,BEAT365英国官网必将绽放出更加璀璨的光芒,为建设教育强国、科技强国、人才强国,为以中国式现代化全面推进强国建设、民族复兴伟业作出无愧于时代的贡献!