美加墨世界杯官方网站
本站首页
部门概况
部门简介
机构设置
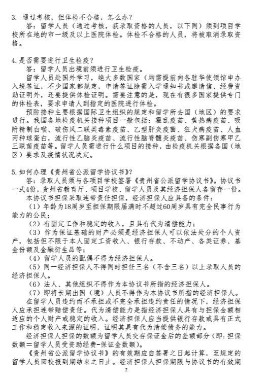
联系我们
重要通知
工作要闻
交流合作
合作项目
交流院校
学术交流
留学铜院
下载中心
奖学金申请
铜院生活
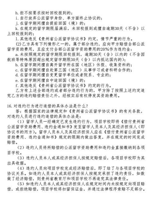
留学指南
招生信息
出国出境
因公出国
海外生活
留学海外
政策法规
制度规定
相关法规
下载专区
领导信箱
本站首页
>>
留学铜院
>>
留学指南
>>
正文
留学铜院
[09-19]
·
加强一体联动 推进技能...
[09-19]
·
美加墨世界杯官方网站召开2025年教...
[09-11]
·
扎根中国大地办教育
[09-10]
·
弘扬践行教育家精神 书...
[08-26]
·
知行贵州:中外青年学...
[08-26]
·
推动深入贯彻中央八项...
[08-21]
·
贵州“村戏” | 古韵新...
[08-21]
·
国际青年打擂“贵州村...
留学指南>> 正文
贵州省“千人留学计划”常见问题答疑
日期:2017-03-14 21:44:39 发布人:gjhzyjlc 浏览量:
操作>>
核发:0
点击数:
【收藏本页】
上一篇:
自费来华留学申请流程图(本科)
返回首页
关闭页面
友情链接