美加墨世界杯官方网站
本站首页
部门概况
部门简介
机构设置
联系我们
重要通知
工作要闻
交流合作
合作项目
交流院校
学术交流
留学铜院
下载中心
奖学金申请
铜院生活
留学指南
招生信息
出国出境
因公出国
海外生活
留学海外
政策法规
制度规定
相关法规
下载专区
领导信箱
本站首页
>>
工作要闻
>>
正文
工作要闻
[09-19]
·
加强一体联动 推进技能...
[09-19]
·
美加墨世界杯官方网站召开2025年教...
[09-11]
·
扎根中国大地办教育
[09-10]
·
弘扬践行教育家精神 书...
[08-26]
·
知行贵州:中外青年学...
[08-26]
·
推动深入贯彻中央八项...
[08-21]
·
贵州“村戏” | 古韵新...
[08-21]
·
国际青年打擂“贵州村...
工作要闻>> 正文
世界杯官网师生在2022“文明的相望——3D 打印 “一带一路”智创营主题活动中喜获佳绩
日期:2022-09-21 10:51:27 发布人:gjhzyjlc 浏览量:
操作>>
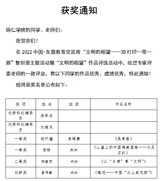
近日,接2022中国-东盟教育交流周“文明的相望——3D打印一带一路”智创营组委会通知,世界杯官网报送的4个参赛作品全部获奖。其中,国际学院柬埔寨籍杨怀瑾同学的《吴哥窟》、教育学院杨移同学的《山崖上的中国精美画卷——大足石刻》获一等奖;教育学院胡春丽的《以“乡情”寄“文明”》获二等奖;人文学院曾伟豪的《镇远——中国“水上威尼斯”》获创新奖。吴承品、刘菊凤两名指导老师获优秀科创辅导员。
“文明的相望——3D 打印一带一路”智创营主题活动是为贯彻落实习近平主席在 2021 年中国-东盟建立对话关系30周年纪念峰会的讲话精神,践行习近平主席“国之交在于民相亲,民相亲在于心相通”的精神内核特别设立。 活动以“应用 3D 打印先进技术,呈现 ‘一带一路’古老文明”为主要内容,邀请中国和东盟及“一 带一路”沿线国家的青少年对各自国家相似或相近的人类文明成果进行挖掘。参赛选手通过撰写、摄影、3D 打印等形式,展现中国和东盟及“一带一路”沿线各国古老文明。
据悉,此次活动共收到1万余份参赛作品。奖项按年龄段分为5个组别,每个组别设一等奖两名、二等奖3名,世界杯官网参赛作品包揽了19—24岁组一等奖。
核发:0
点击数:
【收藏本页】
上一篇:
我处与扬州大学国际处举办结对协作线上交流会
下一篇:
世界杯官网2位教师获贵州省地方公派留学项目录取
返回首页
关闭页面
友情链接